Selection, Control, and Shuffles
- ダウンロード商品¥ 200
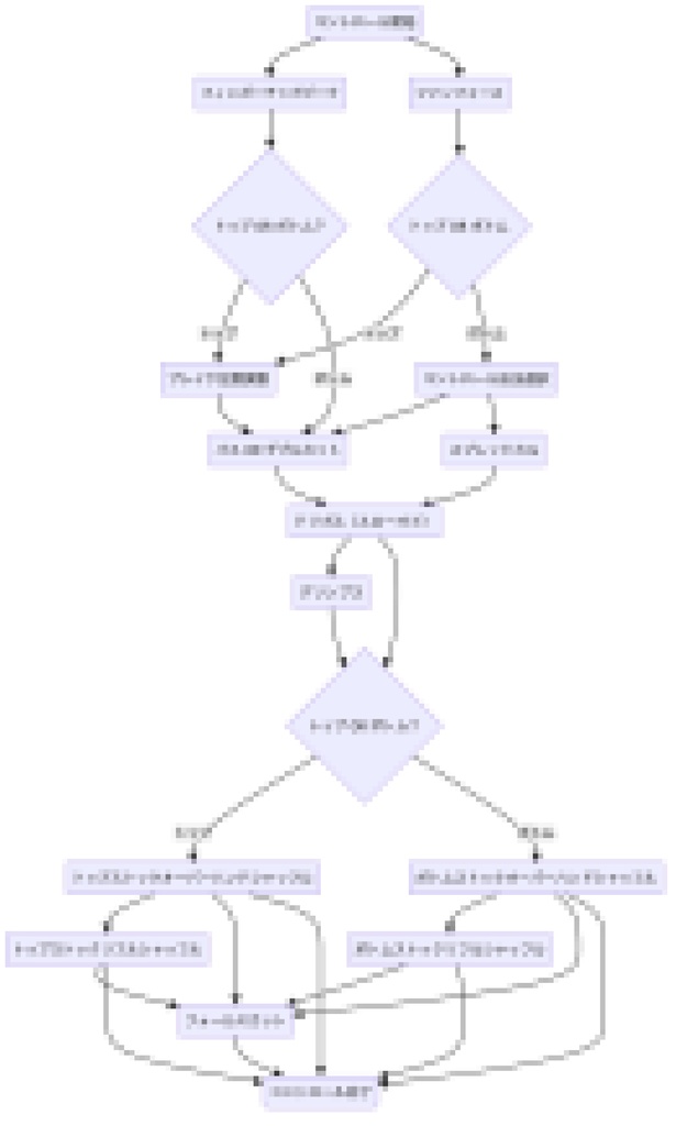
多くのカードマジックには、観客がカードを選んで覚え、そのカードを演者が密かにトップやボトムにコントロールするという共通した流れがあります。本書ではこの流れを分解、体系化し、理想のコントロール方法の具体例を示します。さらに本書を読むことで、読者自身が状況に応じて最適なコントロール手法を選択できるようになることも目指しています。 ※PDF A4 17 ページ
ライセンス
Magic Lecture License v2.0.0 https://haru52.com/magic_lecture_license/versions/v2.0.0.html
多くのカードマジックには、観客がカードを選んで覚え、そのカードを演者が密かにトップやボトムにコントロールするという共通した流れがあります。本書ではこの流れを分解、体系化し、理想のコントロール方法の具体例を示します。さらに本書を読むことで、読者自身が状況に応じて最適なコントロール手法を選択できるようになることも目指しています。
※PDF A4 17 ページ






